Recent

TU Delft MSc Geomatics template for the "P2 document".

Plantilla para escribir los planes de monografía en la Especialización en Química Ambiental.

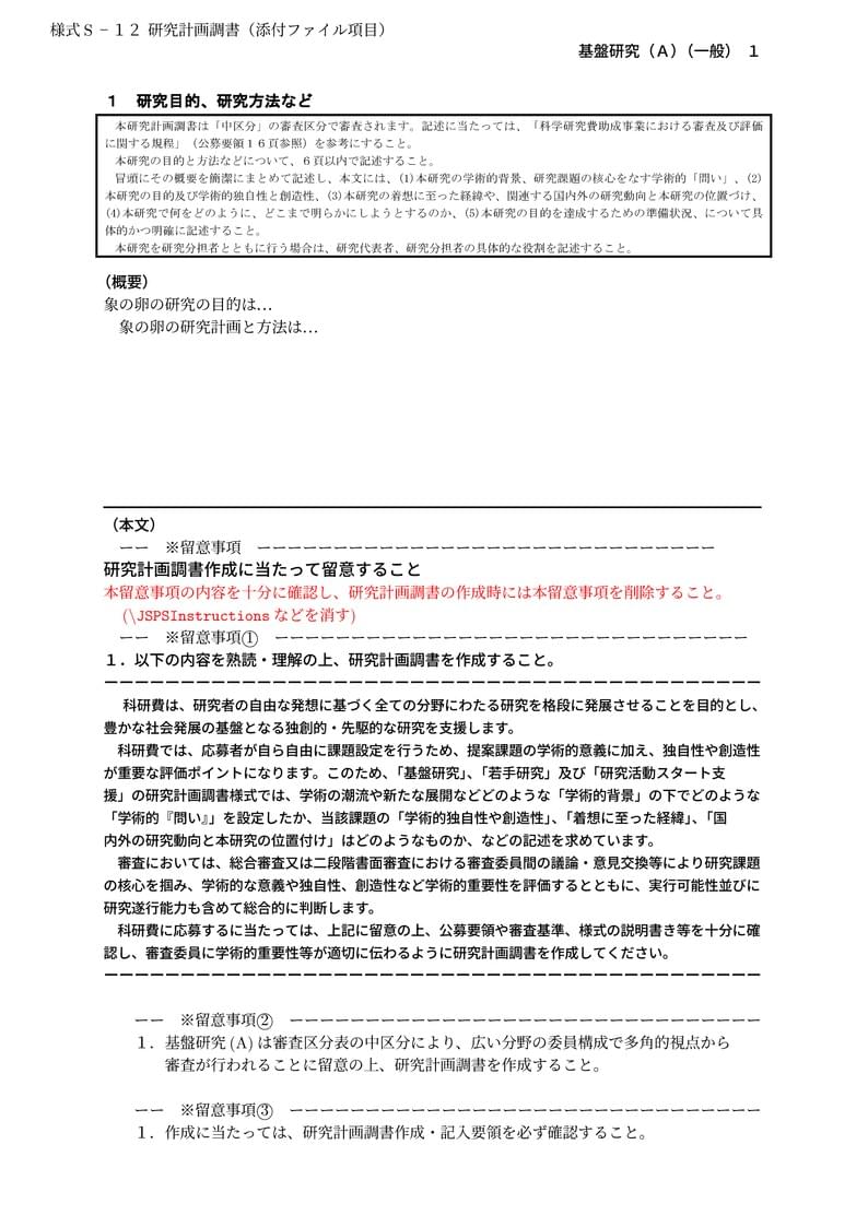
山中 卓 (大阪大学 大学院理学研究科 物理学専攻)先生が作成された科研費LaTeXを、坂東 慶太 (名古屋学院大学) が了承を得てテンプレート登録しています。 詳細はこちら↓をご確認ください。 http://osksn2.hep.sci.osaka-u.ac.jp/~taku/kakenhiLaTeX/

A thesis proposal template for the IFT students at MDH. Authors (in order of contribution): Séverine Sentilles, Emil Persson, Henrik Falk 2021-01-14: Logo + class update

A minimalistic template for typesetting and formatting proposal submitted to HK RGC GRF Source: https://github.com/zhiyzuo/RGC-GRF-Proposal-Template

A template for Research Grants Programme proposals of the German Research Foundation (DFG). Compliant with DFG form 54.01 – 09/22.

This template is to be used for documenting clinical study protocols in the Copenhagen Center for Health Technology. The template is a merger of the WHO recommendations, the Center for Open Science (CoS) recommendation for "Registered Reports", and the guidelines from the Danish Ethical Committee.

Unofficial LaTeX template based on the official MS Word file produced by the ANR for the 2022-23 funding campaign.

This is a LaTex Version of the Thesis Proposal for University of New Haven
\begin
Discover why over 25 million people worldwide trust Overleaf with their work.