overleaf template galleryLaTeX templates — Recent
LaTeX templates for journal articles, academic papers, CVs and résumés, presentations, and more.

Template para relatórios em formato de artigo em duas colunas

This template was downloaded from here (so it's rather old), but you probably don't really need a LaTeX template — APS provides a form-based submission interface that would eventually generate the PDF via LaTeX anyway. This template is here for you to preview you abstract — it may not exactly resemble the final output as generated by APS' submission page.

Formatting your thesis: Title page La page de garde d'un mémoire نموذج صفحة غلاف مذكرة يمكن التعديل عليه

This document was created for students of MATH 141 at Adelphi University. This document can serve as a template for your own Portfolio Problem Solutions. Additionally, this is an example of an excellent solution.

Letter of Interest (LOI) template for the Snowmass2021 process. More details on Snowmass LOIs can be found here: https://snowmass21.org/loi

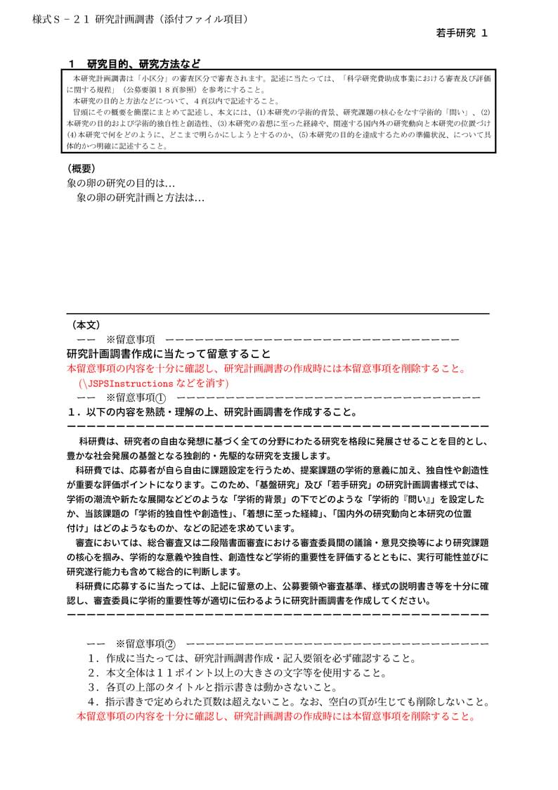
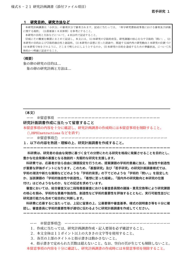
山中 卓 (大阪大学 大学院理学研究科 物理学専攻)先生が作成された科研費LaTeXを、坂東 慶太 (名古屋学院大学) が了承を得てテンプレート登録しています。 詳細はこちら↓をご確認ください。 http://osksn2.hep.sci.osaka-u.ac.jp/~taku/kakenhiLaTeX/

Abstract submission template for YQIS 2021.

Modelo para Teses e Dissertações do Programa de Pós-Graduação em Sistemas e Computação do Departamento de Informática e Matemática Aplicada da Universidade Federal do Rio Grande do Norte

Modelo de Trabalho de Conclusão de Curso com abntex2
\begin
Discover why over 25 million people worldwide trust Overleaf with their work.