overleaf template galleryLaTeX templates — Recent
LaTeX templates for journal articles, academic papers, CVs and résumés, presentations, and more.

A simple initial exercise to get students started with LaTeX and Overleaf.

Esta gráfica es la segunda versión del ejemplo titulado "Espectro de Banda Base OFDM Multiportadora" https://www.overleaf.com/latex/examples/espectro-de-banda-base-ofdm-multiportadora/xhbwfnpmmhpy. A diferencia del ejemplo previamente publicado por mí, en este caso se usó la opción gnuplot [raw gnuplot] de la orden \addplot. Al comparar ambos ejemplos, se observan algunas diferencias, probablemente por la forma en que se calculan las coordenadas en el paquete PGFPLOTS y la opción GNUPLOT que usa órdenes del paquete homónimo. Para el trazado de las 3 curvas se usa la orden \foreach y dentro del bucle, la orden \addplot+ con las opciones adecuadas para que las curvas aparezcan en colores diferentes. Otras opciones usadas se explican por sí mismas en los comentarios.

Beamer presentation template of Federal Institute of Santa Catarina, Brazil. This template was originally published on ShareLaTeX and subsequently moved to Overleaf in December 2019.

отчеты по ГОСТу для ИМЧ РАН

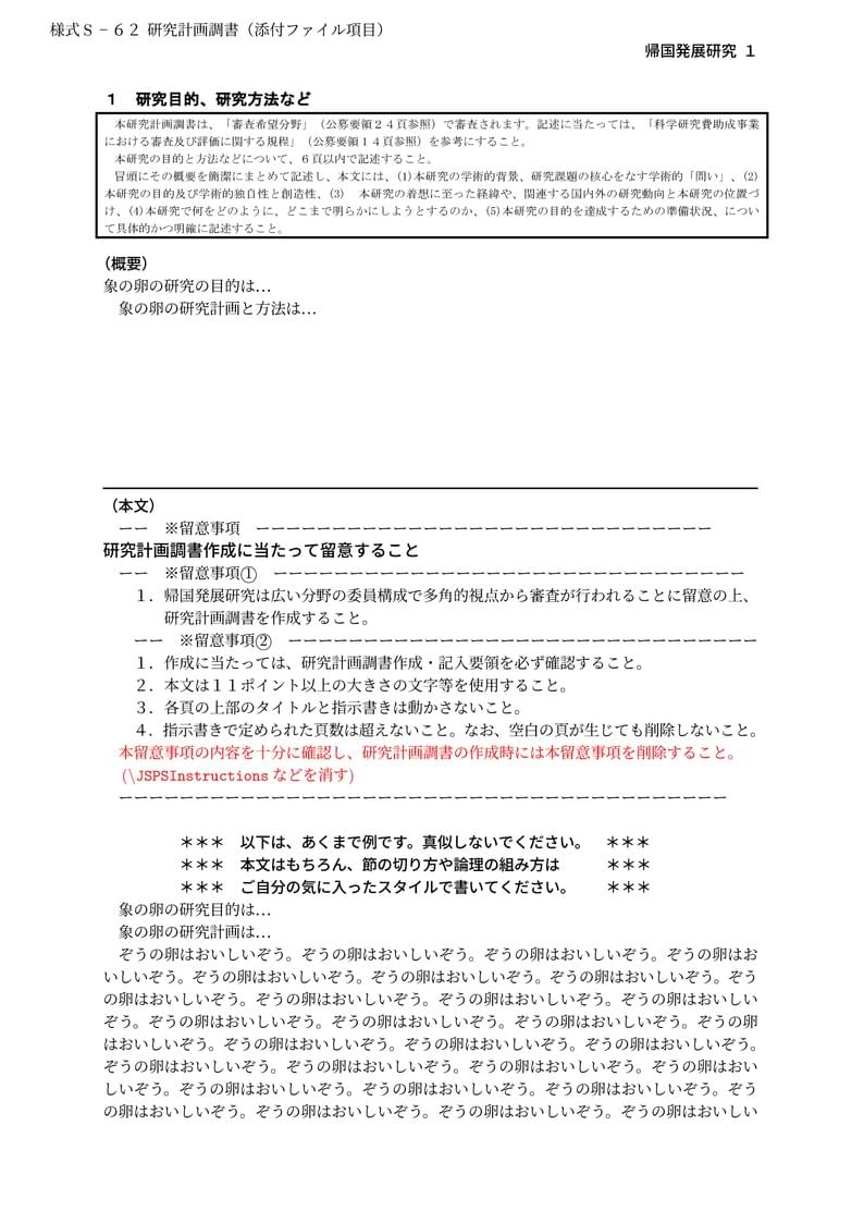
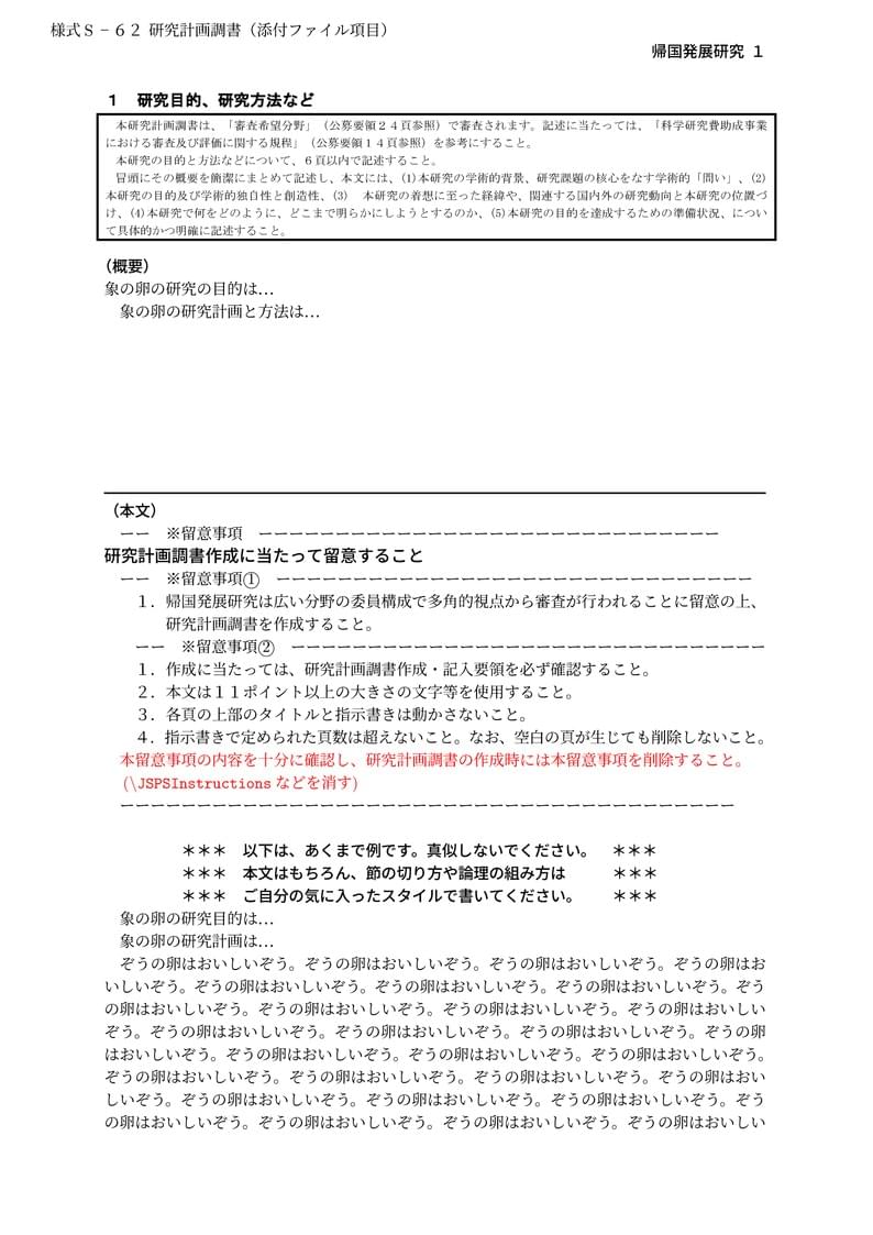
山中 卓 (大阪大学 大学院理学研究科 物理学専攻)先生が作成された科研費LaTeXを、坂東 慶太 (名古屋学院大学) が了承を得てテンプレート登録しています。 詳細はこちら↓をご確認ください。 http://osksn2.hep.sci.osaka-u.ac.jp/~taku/kakenhiLaTeX/

Beamer template created by Thomas Jansson, utilizing University of Copenhagen (Københavns Universitet, KU) logo. This template was originally published on ShareLaTeX and subsequently moved to Overleaf in December 2019.

template for homework1

HYposter is a beamerposter style for LaTeX posters created at the University of Helsinki . This template was originally published on ShareLaTeX and subsequently moved to Overleaf in December 2019.

Beamer theme created by Marco Barisione. This template was originally published on ShareLaTeX and subsequently moved to Overleaf in December 2019.
\begin
Discover why over 25 million people worldwide trust Overleaf with their work.