overleaf template galleryLaTeX templates — Recent
LaTeX templates for journal articles, academic papers, CVs and résumés, presentations, and more.

This template is to be used to create articles for the TAMU Ocean Engineering CFD community website (https://ocean-cfd.engr.tamu.edu/doc). Creating articles in Overleaf is an easy way to get started. The final compilation to HTML and upload will however be made separately by the website admin; from a copy of the finished Overleaf article source. Certain custom commands for equations, document/author ID etc. are necessary to compile it for the website. Please follow the template when it comes to equations, inline maths, figures, tables etc. Failure to do so will result in the article not compiling correctly as HTML. If you discover a functionality you would like but that is not supported by the template, contact the website admin and do not add it yourself. Any new additions to the stylesheet will be lost when the source is copied for final compilation.

CV template for engineers, programmers or science people, with a bit of piracy. It is based on Hipster CV but with some modifications.

LaTeX template for LUT University's master's and bachelor's theses. The thesis template is created based on the LUT university's official Word template available at: https://elut.lut.fi/en/completing-studies/theses/masters-thesis. Good luck with the thesis! License: Creative Commons CC 4.0 (not BY)

Journal Template: Komputasi: Jurnal Ilmiah Ilmu Komputer dan Matematika

This is an unofficial template for authors preparing a manuscript for an Academy of Management (AOM) journal (or the annual conference) using the LaTeX document preparation system. It is compliant with the "Style Guide for Authors" and the conference paper submission sample provided by the Academy. It provides a complete example of a manuscript with environments for portrait and landscape tables and figures, in-text markers, title and abstract pages, and references and appendices. GitHub repository: https://github.com/gaksaray/AOM-LaTeX-template.

筑波大学大学院 情報学学位プログラム 2022年度修了 日本語テンプレート

A poster template with the University of Glasgow colour scheme and logo. Choose between a0 & a1 sizes.

官网LaTeX模板陈旧无法使用,因此我根据物理学报提供的Word模板以及参考文献标准重新书写了一套 LaTeX模板,可以在TeXLive 2021 及更新版本正常使用。 注意需要用XeLaTeX编译。 详情见GitHub: https://github.com/ddddavid-he/LaTexTemplate_ActaPhysicaSinica

The template for NeurIPS 2022 SyntheticData4ML Workshop submission.
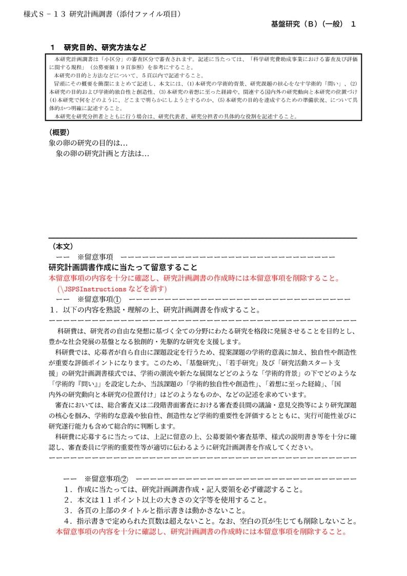
\begin
Discover why over 25 million people worldwide trust Overleaf with their work.