overleaf template galleryLaTeX templates and examples — Recent
Discover LaTeX templates and examples to help with everything from writing a journal article to using a specific LaTeX package.

Questo è il template generale per Universitas Mercatorum, non presente prima nella lista dei Template. All'interno del main ci sono le istruzioni per la modifica dei parametri, e nell'introduzione c'è un riassunto (molto breve) di quello che troverete. Il link per le linee guida ufficiali è https://lms.mercatorum.multiversity.click/notices. Buona fortuna a tutti i futuri studenti!

PhD thesis template as per instructions from https://www.snuchennai.edu.in/wp-content/uploads/2024/01/Regulations_PhD.pdf.

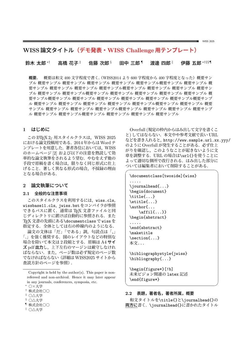
WISS2025のデモ発表・WISS Challenge用のテンプレートです。 This project is a template for demonstration and WISS Challenge papers at WISS2025. The official conference website for this year is currently under construction.

WISS2025の国際学会招待発表用のテンプレートです。 This project is a template for an invited presentation at an international conference at WISS2025. The official conference website for this year is currently under construction.

WISS2025の登壇発表用のテンプレートです。 This Project is template for oral presentations at WISS2025. The official conference website for this year is currently under construction.

for jSEDI submission, a community-driven, Diamond Open Access journal publishing peer-reviewed research deep Earth And planets

National Sun Yat-sen University (NSYSU) Thesis LaTeX Template contact: donydarmawanputra@gmail.com hasanalbinsaid@hotmail.com

The BHCexam document class attempts to make it easy for even a LaTeX novice to prepare exams. Especially designed for math teachers in China.

(GL) Modelo de Tese Doutoral da Universidade de Vigo seguindo as normas de estilo para a presentación de teses de doutoramento da Escola Internacional de Doutoramento da Universidade de Vigo (EIDO): https://www.uvigo.gal/sites/uvigo.gal/files/contents/paragraph-file/2019-03/Normas_de_estilo_tese_gl.pdf (EN) Doctoral Thesis Template of the University of Vigo following the stylesheet for the presentation of doctoral theses of the International Doctoral School of the University of Vigo (EIDO): https://www.uvigo.gal/sites/uvigo.gal/files/contents/paragraph-file/2019-03/Normas_de_estilo_tese_en.pdf (GL) Tamén dispoñible en: https://gitlab.com/josegn/modelo_tese_uvigo_latex (EN) Also available at: https://gitlab.com/josegn/modelo_tese_uvigo_latex
\begin
Discover why over 20 million people worldwide trust Overleaf with their work.